利来国际
首页
关于利来国际
利来国际简介
高管致辞
组织架构
生长历程
业务领域
都会建设与开发
工业园区投资与运营
都会运营与效劳
新闻资讯
利来国际要闻
行业资讯
项目资讯
宣布道育
企业文化
利来国际文化
品牌文化
党团建设
主题教育
群团事情
党团廉政
思想理论
社会责任
慈善扶贫
社会实践
联系利来国际
联系利来国际
新闻资讯
利来国际要闻
行业资讯
项目资讯
宣布道育
新闻推荐
竞标争先再创业 使命必达谱新篇 ——广州利来国际召开2024年中期事情集会
利来国际新闻 | 强化宁静意识 筑牢宁静防地 广州利来国际开展2024年网络宁静专题培训会
利来国际 纪检监察信访举报渠道
利来国际新闻 | 广州利来国际开展火灾事故应急疏散逃生避险知识培训暨综合应急演练运动
利来国际新闻 | 广州市首个“依法征收、净地出让” 城中村革新新模式项目都会展厅正式揭牌
利来国际新闻 | 微革新焕新老物业 小天地做出大文章
警惕!这些身边的泄密案例,为国有企业事情人员敲响警钟
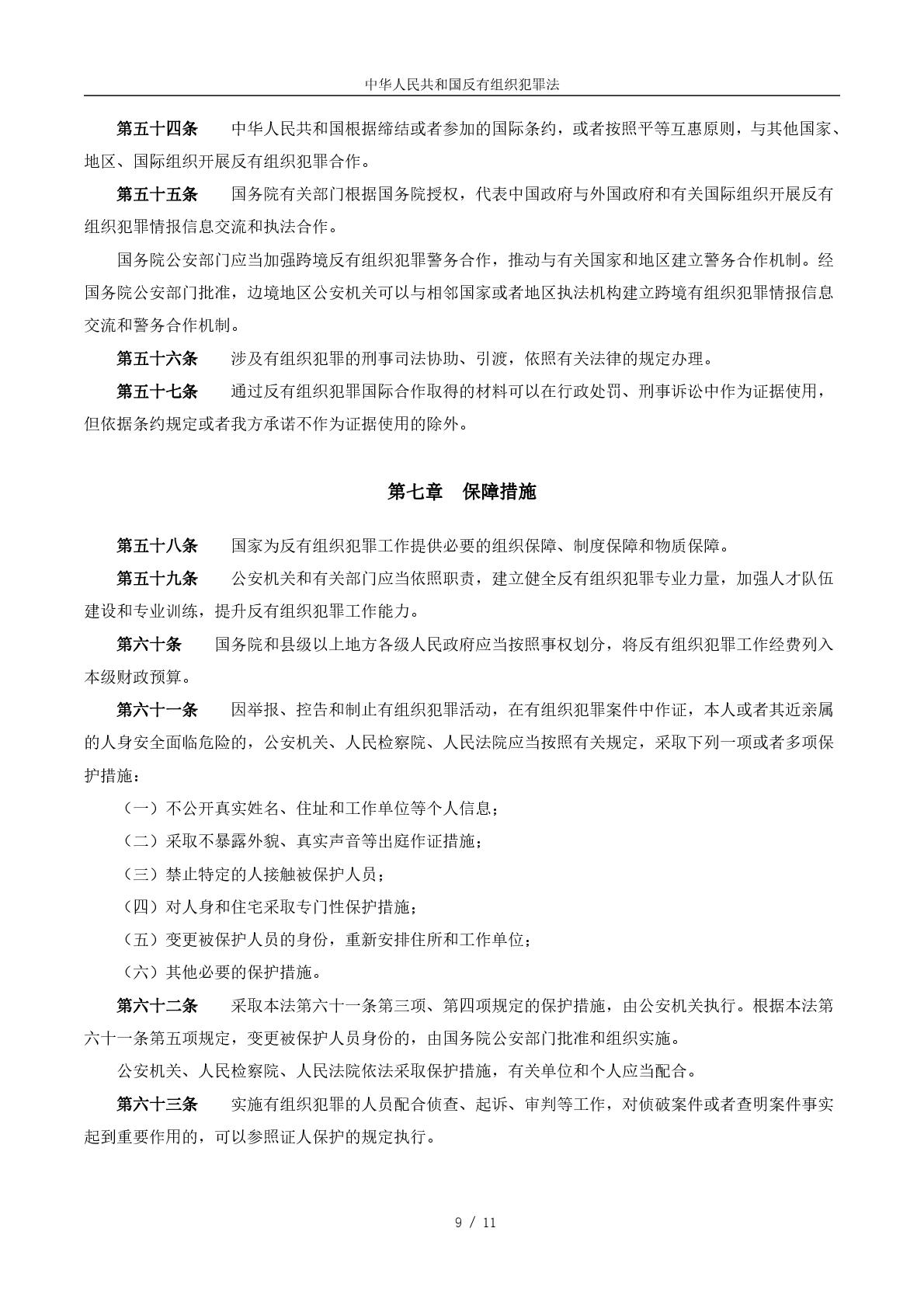
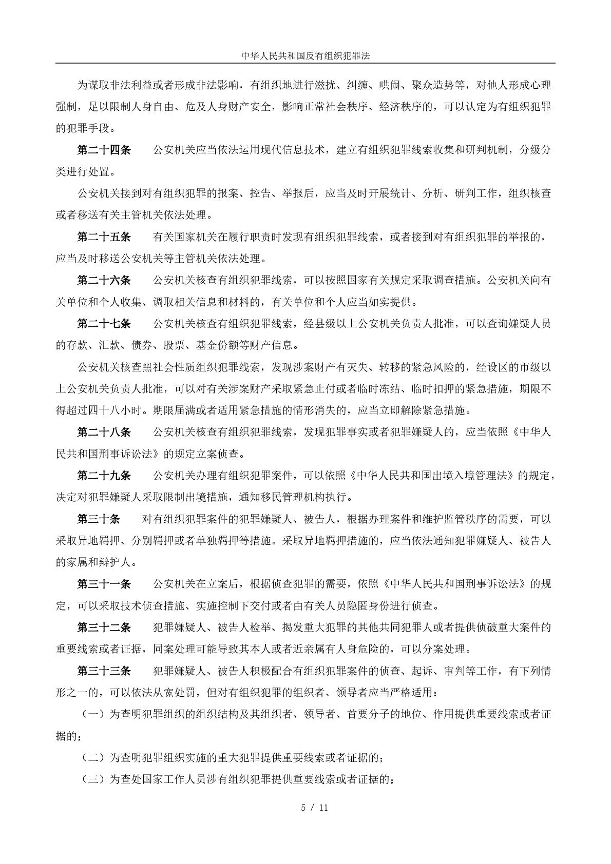
《中华人民共和国反有组织犯法法》
2023-05-29
上一篇:
派生国家秘密定密治理暂行步伐
下一篇:
【保密文化】黑黑暗高举革命的旗帜:三大武装起义中的保密事情(来源:广州保密民众号)
公司:利来国际
地点:广州市越秀区人民北路668号蓝宝石大厦十楼
电话:020-81370800
传真:020-81364164
广州利来国际 版权所有 粤ICP备08108352号
关于利来国际
» 利来国际简介
» 高管致辞
» 组织架构
» 生长历程
业务领域
» 都会建设与开发
» 工业园区投资与运营
» 都会运营与效劳
新闻资讯
» 利来国际要闻
» 行业资讯
» 项目资讯
» 宣布道育
企业文化
» 利来国际文化
» 品牌文化
党团建设
» 主题教育
» 群团事情
» 党团廉政
» 思想理论
社会责任
» 慈善扶贫
» 社会实践
联系利来国际
» 联系利来国际
利来国际
| 版权所有©2021 All Rights Reserved | 技术支持:缔诺网络
网站地图